Page 34 - 還原真相 實現正義
P. 34
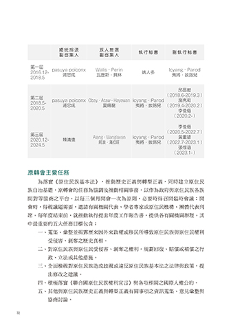
ᐼ୕ܸݼ ૄɛપ፯
ਓ̜ණɛ ਓ̜ණɛ ੂБ।ࣣ ਓੂБ।ࣣ
ୋɓ֣ QBTVZB QPJDPOY 8BMJTg1FSJO *DZBOHg1BSPE
ۼɛε
ऌ׀ϓ ͙ዝgԎ؍ ζਗ਼gנ༩Յ
ړᏋ
ୋɚ֣ QBTVZB QPJDPOY 0CBZg"UBXg)BZBXBO *DZBOHg1BSPE
݄дձ
ऌ׀ϓ ࢀᎀᎲ ζਗ਼gנ༩Յ
ҽڲ
ҽڲ
ୋɧ֣ "MBOHg.BOHMBWBO *DZBOHg1BSPE
රࠠፎ
፠ᅃ
ڛईgတז ζਗ਼gנ༩Յ ੵખ
ࡡᔷึ˴ࠅਕ
މໝྼࡡИ͏ૄਿ͉جdપਗዝ່̦͍ၾᔷ່͍ۨdΝࣛܔͭࡡИ͏
ૄІطਿᓾdࡡᔷึٙਕމሜʿપਗᗫԫਕd˸Ъމִ݁ၾࡡИ͏ૄૄ
ග࿁ഃਠʘ̨̻f˸ӊɧࡈ˜කึɓϣމࡡۆd̀ࠅ̜ࣛකᑗࣛึᙄiක
ึࣛdൖᙄᕚცࠅdᒗሗϞᗫዚᗫ˾ڌeኪ٫ਖ਼אࡡИ͏ዚeྠ˾ڌΐ
ࢩfӊϋܓഐҼۃdఱપਗੂБ̈ϋܓʈЪజѓࣣdԶϞᗫዚᗫ፬ଣfՉ
ʕ௰ࠠࠅٙʞɽਕͦᅺ̍ўj
ɓe ႎණeคԨ౧ᚣዝԸΪ̮Ը݁ᛆא͏הኬߧࡡИ͏ૄၾࡡИ͏ᛆл
աڧe࡞ྮʘዝ̦ॆf
ɚe ࿁ࡡИ͏ૄၾࡡИ͏աڧe࡞ྮʘᛆлdྌΫూeሦᎵאᎵʘБ
݁eͭجאՉ˼ણ݄f
ɧe ΌࠦᏨൖ࿁ࡡИ͏ૄிϓൖא༼ˀࡡИ͏ૄਿ͉جʘجܛၾ݁ഄd
̈ࡌҷʘܔᙄf
̬e ጐໝྼᑌΥࡡИ͏ૄᛆл܁Ԋၾධᗫʘყɛᛆʮߒf
ʞe Չ˼ၾࡡИ͏ૄዝ່̦͍ၾᔷ່͍ۨϞᗫԫධʘ༟ৃႎණeจԈคၾ
ਠীሞf
32

