Page 78 - 108年原住民就業狀況調查度報告
P. 78
第一節 15 歲以上原住民狀況分析
以下針對 15 歲以上原住民母體戶籍人口資料與本抽樣調查訪問
的結果進行分析,係依據調查資料推計結果,因存有抽樣誤差,故與
戶籍資料有所差異。(本節提及的「15 歲以上人口」除特別註記以外,
皆包含現役軍人、監管人口及失蹤人口,而「15 歲以上民間人口」則
不含現役軍人、監管人口及失蹤人口。)
一、15 歲以上原住民之行政區域與族別分布
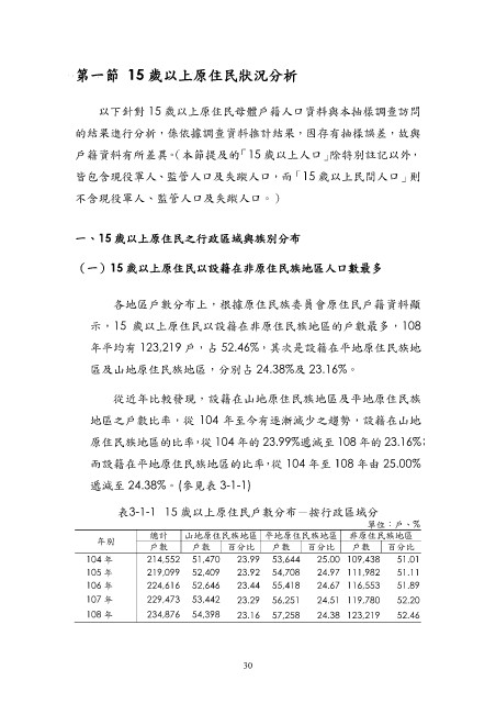
(一)15 歲以上原住民以設籍在非原住民族地區人口數最多
各地區戶數分布上,根據原住民族委員會原住民戶籍資料顯
示,15 歲以上原住民以設籍在非原住民族地區的戶數最多,108
年平均有 123,219 戶,占 52.46%,其次是設籍在平地原住民族地
區及山地原住民族地區,分別占 24.38%及 23.16%。
從近年比較發現,設籍在山地原住民族地區及平地原住民族
地區之戶數比率,從 104 年至今有逐漸減少之趨勢,設籍在山地
原住民族地區的比率,從 104 年的 23.99%遞減至 108 年的 23.16%;
而設籍在平地原住民族地區的比率,從 104 年至 108 年由 25.00%
遞減至 24.38%。(參見表 3-1-1)
表3-1-1 15 歲以上原住民戶數分布-按行政區域分
單位:戶、%
總計 山地原住民族地區 平地原住民族地區 非原住民族地區
年別
戶數 戶數 百分比 戶數 百分比 戶數 百分比
104 年 214,552 51,470 23.99 53,644 25.00 109,438 51.01
105 年 219,099 52,409 23.92 54,708 24.97 111,982 51.11
106 年 224,616 52,646 23.44 55,418 24.67 116,553 51.89
107 年 229,473 53,442 23.29 56,251 24.51 119,780 52.20
108 年 234,876 54,398 23.16 57,258 24.38 123,219 52.46
30

