Page 187 - 113年原住民就業狀況調查度報告
P. 187
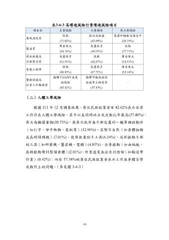
表3-6-3 高環境風險行業環境風險項目
項目別 主要風險 次要風險 再次要風險
很熱 很冷或低溫 暴露於輻射或強光中
農林漁牧業
(73.02%) (43.09%) (28.19%)
聲音很大 灰塵很多 很熱
製造業
(54.19%) (50.93%) (37.71%)
用水供應及 灰塵很多 很熱 聲音很大
污染整治業 (61.91%) (42.87%) (31.91%)
很熱 灰塵很多 聲音很大
營建工程業
(68.85%) (67.71%) (51.14%)
接觸 Covid19 病毒 接觸可能致病的
醫療保健及
的風險 病菌等生物危害 -
社會工作服務業
(85.52%) (57.15%)
(二)人體工學風險
根據 113 年 12 月調查結果,原住民族就業者有 42.62%表示目前
工作存在人體工學風險,其中以長時間站立或走動比率最高(27.48%),
其次為搬運重物(20.73%),再其次依序為手部反覆同一種單調的動作
(如打字、伸手取物、裝配等)(12.96%)、姿勢不自然(如身體扭轉
或長時間蹲跪)(7.01%)、使用很重的手工具(6.14%)、局部振動手部
的工具(如研磨機、鑿岩機、電鑽)(4.85%)、全身振動(如由地板、
座椅振動傳到整個身體)(2.01%)、作業速度無法自行控制(如輸送帶
作業)(0.42%);而有 57.38%的原住民族就業者表示工作無身體姿勢
或動作上的問題。(參見圖 3-6-3)
143

