Page 285 - 原住民族語言教學法工具書
P. 285
附錄 1
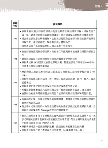
民國 推動事項
年分
• ࡡ͏ึ։ৄၽ̏ጤִ݁፬ଣ̮ࢥࡡИ͏ኪ͛ૄႧ୦ሙdሙτરɚ
dୋɓሙމૄႧႩᗇႾኬሙdୋɚሙމਞ̋ૄႧᚭجኪ৫
101 • อ̹̏ૄႧᎰͪج೯ྠඟd˴ਗτરԚΌጤ̹፬ଣૄႧࢪ༟୦
ሙɧ˂dሙྌ˸ૄႧᎰͪج᜕މ˴
• อ̹̏ϓͭૄႧᚭجኪ৫ୋɧਿήÑږߕʃ
• ԃ։ৄ͏ԃӺ৫d઼ਗɤɚϋ͏ਿ͉ԃሙၤࠅٙ೯ʈ
Ъ
102 • ԃணໄࡡИ͏ૄԃਖ਼பఊЗʕ፬ʮ܃
• ࡡ͏ึ༊፬ 23 फӐऍόૄႧኪ̼Յdေ፯ૄႧڭࡰ 800 ʃࣛd
तй։ৄʆ߅Ҧɽኪ፬ଣ
• ࡡ͏ึ˖ஈႧԊ߅ʮ̺ࡡИ͏ૄႧԊూࣈୋɚಂʬϋʕࠇ103-
108
• ࡡ͏ึ፬ଣૄႧঐɢႩᗇdਗ਼৷ॴૄႧႩᗇ᜕d՟˾ϓɛૄႧ
103 ႩᗇϽ༊
• ࡡ͏ึක͍όપਗૄႧڭ͎ʿӐऍόૄႧኪ̼Յ
• ߅Ҧ։ৄኪ٫ਖ਼ҁϓᅠᄳୋɚࢁၽᝄیࢥႧԊᓉࣣ14 ૄਖ਼ࣣ
• ࣹጤִ݁ԃ҅ˢၽ̏ጤྼ݄ૄႧࢪ༟ᑌΥေ፯໌ྼ݄ࠇ
• ʫ݁೮াୋɓࡈࡡИ͏ૄႧԊ͏ගྠÑၽᝄࡡИ͏ૄႧԊ೯࢝ኪึ
ၽᝄࢪɽ͍όϓͭ
104
• อ̹̏ 8 ΤૄႧϼࢪdމঐፋІ᜕ˣлႧԊూࣈϓ̌ٙቤኼၾݹᓿdІ
൬ۃֻॲГᚆਞ̋ Atarangi ኪجٙყϋึ
• ᇹߵ˖ᐼ୕ 8 ˜ 1 ˚ࡡИ͏ૄ˚˾ڌִ݁ΣࡡИ͏ૄ͍ό༸ခdՉʕڌ
ͪࡡИ͏ૄႧԊ೯࢝جᏐጐҁϓͭجʈdఢ֛əཞϋනлҁϓࡡ
105 И͏ૄႧԊ೯࢝جٙͭجʈ
• ࡡ͏ึ፬ଣୋɓ֣ૄႧఊ൚ᘩᒄdீཀጤ̹ڋᒄЇΌӔᒄ
• ࡡ͏ึ̈وୋɚࢁၽᝄیࢥႧԊᓉࣣ14 ૄਖ਼ࣣୋɓو
273

