Page 286 - 原住民族語言教學法工具書
P. 286
ࡡИ͏ૄႧԊኪجʈՈࣣ
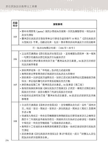
民國 推動事項
年分
• ၽʕ̹௹܊ီpuma͏ʃኪϓމΌୋɓה͏ૄྼ᜕ኪࣧdᄣ̋ႧԊ
ʿ˖ʷሙ
105
• ၽᝄࡡИ͏ૄႧԊ೯࢝ኪึІБ፬ଣΌጤ̹ 16 ఙϣࡡИ͏ૄႧ
Ԋ೯࢝جণࣩʮᛓႭึdܼ̍jኪ٫ਖ਼ፔ༔ึᙄʿͭج৫ʮᛓึ
ɧeૄႧجՓᖢ֛ࣛಂj106 ϋäЇʦ
• ͭج৫ɧᛘஷཀࡡИ͏ૄႧԊ೯࢝جd˴၍ዚᗫމࡡ͏ึdୋɓૢୋ
ɓ̩ක່ܸ֚̈ࡡИ͏ૄႧԊމႧԊ
106
• ߅Ҧ։ৄኪ٫ਖ਼ᅠᄳୋɧࢁၽᝄیࢥႧԊᓉࣣ16 ૄႧԊ൚ᗳ
ӺʿՉኪਖ਼ࣣ
• ࡡ͏ึ፬ଣୋɓϣʕ৷ॴૄႧঐɢႩᗇ᜕
• ԃ։ৄኪ٫ਖ਼ࡌࠈฆሜࡡИ͏ૄႧԊɘචҿ
• ࡡ͏ึୋɓϣ፬ଣૄႧყʹݴdτરӐऍόૄႧኪ̼ՅᐶᎴૄႧ
ڭࡰdਞஞॲГᚆˣлႧԊూࣈ᜕ʿʹݴݺਗ
107 • ࡡ͏ึ̈وୋɚࢁၽᝄیࢥႧԊᓉࣣ16 ૄਖ਼ࣣୋɚو
• ԃၾࡡ͏ึԱኽࡡИ͏ૄႧԊ೯࢝جʘ֛dਖ਼ᔖ˙ό໌ࡡИ
͏ૄႧԊϼࢪdவ݊ቮୋɚ˾ࡡИ͏ૄႧԊࢪ༟
• ߅ҦҁϓᅠᄳୋɧࢁၽᝄیࢥႧԊᓉࣣ16 ૄႧԊ൚ᗳӺʿՉ
ኪਖ਼ࣣ
• ͭج৫ɧᛘஷཀႧԊ೯࢝جd˴၍ዚᗫމ˖ʷdʮ̺Ⴇ
Ԋܼ̍jശႧeსیႧe܄ႧeࡡИ͏ૄႧeს؇Ⴇ৵ख़ʿၽᝄ
˓Ⴇ 6 ၇
• Աኽୋɘૢ֛dʕ̯˴၍ዚᗫᏐڭღኪᙧۃ̼Յኪ୦ႧԊʘዚึԨ
Ꮠɤɚϋ͏ਿ͉ԃචݬdਗ਼ႧԊΐމ֛̀ࡌሙiԱኽୋ
108
ɤૢ֛dʕ̯˴၍ዚᗫᏐԃႧԊࢪ
• ԃɤɚϋ͏ਿ͉ԃሙၤࠅ͍όྼ݄dԱ֛ᏐԶࡡИ͏ૄႧ
Ԋሙ
• ࡡ͏ึԱኽࡡИ͏ૄႧԊ೯࢝جୋ 27 ૢ֛dϓͭৌྠجɛࡡИ
͏ૄႧԊӺ೯࢝ਿږึ
274

