Page 351 - 108年原住民就業狀況調查度報告
P. 351
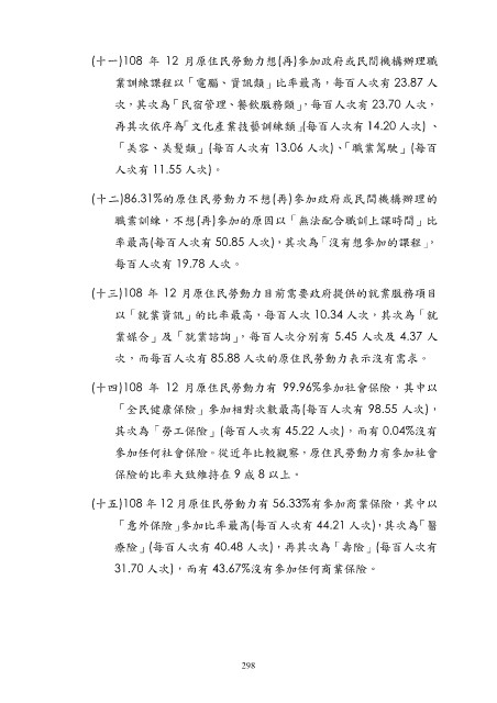
(十一)108 年 12 月原住民勞動力想(再)參加政府或民間機構辦理職
業訓練課程以「電腦、資訊類」比率最高,每百人次有 23.87 人
次,其次為「民宿管理、餐飲服務類」,每百人次有 23.70 人次,
再其次依序為「文化產業技藝訓練類」(每百人次有 14.20 人次) 、
「美容、美髮類」(每百人次有 13.06 人次)、「 職業駕駛」(每百
人次有 11.55 人次)。
(十二)86.31%的原住民勞動力不想(再)參加政府或民間機構辦理的
職業訓練,不想(再)參加的原因以「無法配合職訓上課時間」比
率最高(每百人次有 50.85 人次),其次為「沒有想參加的課程」,
每百人次有 19.78 人次。
(十三)108 年 12 月原住民勞動力目前需要政府提供的就業服務項目
以「就業資訊」的比率最高,每百人次 10.34 人次,其次為「就
業媒合」及「就業諮詢」,每百人次分別有 5.45 人次及 4.37 人
次,而每百人次有 85.88 人次的原住民勞動力表示沒有需求。
(十四)108 年 12 月原住民勞動力有 99.96%參加社會保險,其中以
「全民健康保險」參加相對次數最高(每百人次有 98.55 人次),
其次為「勞工保險」(每百人次有 45.22 人次),而有 0.04%沒有
參加任何社會保險。從近年比較觀察,原住民勞動力有參加社會
保險的比率大致維持在 9 成 8 以上。
(十五)108 年 12 月原住民勞動力有 56.33%有參加商業保險,其中以
「意外保險」參加比率最高(每百人次有 44.21 人次),其次為「醫
療險」(每百人次有 40.48 人次),再其次為「壽險」(每百人次有
31.70 人次),而有 43.67%沒有參加任何商業保險。
298

