Page 246 - 原住民族語言教學法工具書
P. 246
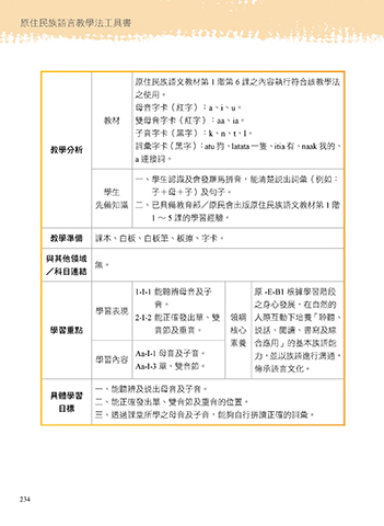
ࡡИ͏ૄႧԊኪجʈՈࣣ
ࡡИ͏ૄႧ˖ҿୋ 1 චୋ 6 ሙʘʫ࢙ੂБୌΥ༈ኪج
ʘԴ͜f
͎ࠪὁߎοjaeieuf
ҿ ᕐ͎ࠪὁߎοjaaeiaf
ɿࠪὁලοjkenetelf
൚คὁලοjatu َelatata ɓ৳eitia Ϟenaak Ңٙe
教學分析
a ஹટ൚f
ɓe ኪ͛Ⴉᗆʿึ೯ᖯ৵ܳࠪdঐูႭ̈൚คԷνj
ኪ͛ ɿÐ͎Ðɿʿ̩ɿf
௪ٝᗆ ɚe ʊՈ௪ԃÿࡡ͏ึ̈وࡡИ͏ૄႧ˖ҿୋ 1 ච
1 ä 5 ሙٙኪ୦᜕f
教學準備 ሙ͉eͣؐeͣؐഅeؐᏜeὁf
與其他領域
ೌf
/科目連結
1-I-1 ঐᛓ፫͎ࠪʿɿ ࡡ -E-B1 ࣬ኽኪ୦චݬ
ࠪf ʘԒː೯࢝dίІ್ٙ
ኪ୦ڌତ
2-I-2 ঐ͍ᆽ೯̈ఊeᕐ ჯၤ ɛყʝਗɨቮ୩ᛓe
學習重點 ࠪືʿࠠࠪf ࣨː Ⴍ༑eቡᛘeࣣᄳʿၝ
९ቮ ΥᏐٙ͜ਿ͉ૄႧঐ
Aa-I-1 ͎ࠪʿɿࠪf ɢdԨ˸ૄႧආБ๖ஷd
ኪ୦ʫ࢙
Aa-I-3 ఊeᕐࠪືf ෂוႧԊ˖ʷf
ɓeঐᛓ፫ʿႭ͎̈ࠪʿɿࠪf
具體學習
ɚeঐ͍ᆽ೯̈ఊeᕐࠪືʿࠠࠪٙЗໄf
目標
ɧeீཀሙੀהኪʘ͎ࠪʿɿࠪdঐІБܳᛘ͍ᆽٙ൚คf
234

