Page 218 - 112年原住民就業狀況調查度報告
P. 218
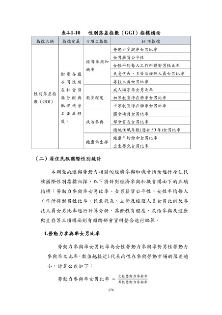
表4-1-10 性別落差指數(GGI)指標構面
指標名稱 指標定義 4 項次指數 14 項指標
勞動力參與率女男比率
女男薪資公平性
經濟參與和
女性平均每人工作所得對男性比率
機會
衡 量 各 國 民意代表、主管及經理人員女男比率
不 同 性 別 專技人員女男比率
在 社 會 資 成人識字率女男比率
性別落差指
源 分 配 與 教育程度 初等教育淨在學率女男比率
數(GGI)
取 得 機 會 中等教育淨在學率女男比率
之 差 異 程 國會議員女男比率
度。 政治參與 部會首長女男比率
總統任職年數(過去 50 年)女男比率
健康平均餘命女男比率
健康與生存
出生嬰兒女男比率
(二)原住民族國際性別統計
本調查挑選與勞動力相關的經濟參與和機會構面進行原住民
族國際性別指標初探,以下將針對經濟參與和機會構面下的五項
指標:勞動力參與率女男比率、女男薪資公平性、女性平均每人
工作所得對男性比率、民意代表、主管及經理人員女男比例及專
技人員女男比率進行計算分析,其餘教育程度、政治參與及健康
與生存等三項構面則有賴跨部會資料整合進行編算。
1.勞動力參與率女男比率
勞動力參與率女男比率為女性勞動力參與率對男性勞動力
參與率之比率,數值越接近1代表兩性在參與勞動市場的落差越
小,計算公式如下:
勞動力參與率女男比率 = 女性勞動力參與率
男性勞動力參與率
176

