Page 285 - 109年原住民就業狀況調查度報告
P. 285
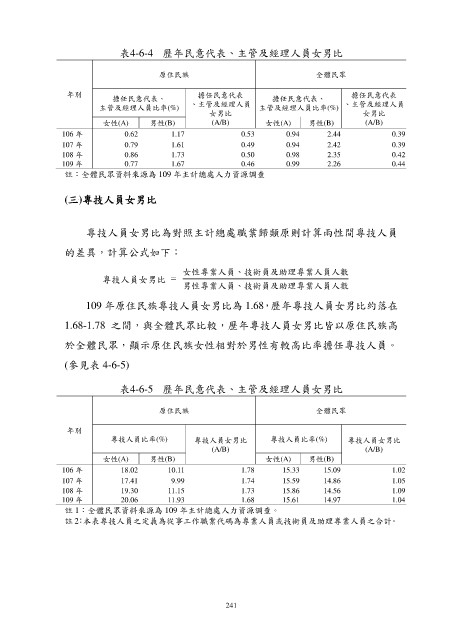
表4-6-4 歷年民意代表、主管及經理人員女男比
原住民族 全體民眾
年別 擔任民意代表 擔任民意代表
擔任民意代表、 擔任民意代表、
主管及經理人員比率(%) 、主管及經理人員 主管及經理人員比率(%) 、主管及經理人員
女男比 女男比
女性(A) 男性(B) (A/B) 女性(A) 男性(B) (A/B)
106 年 0.62 1.17 0.53 0.94 2.44 0.39
107 年 0.79 1.61 0.49 0.94 2.42 0.39
108 年 0.86 1.73 0.50 0.98 2.35 0.42
109 年 0.77 1.67 0.46 0.99 2.26 0.44
註:全體民眾資料來源為 109 年主計總處人力資源調查
(三)專技人員女男比
專技人員女男比為對照主計總處職業歸類原則計算兩性間專技人員
的差異,計算公式如下:
女性專業人員、技術員及助理專業人員人數
專技人員女男比 =
男性專業人員、技術員及助理專業人員人數
109 年原住民族專技人員女男比為 1.68,歷年專技人員女男比約落在
1.68-1.78 之間,與全體民眾比較,歷年專技人員女男比皆以原住民族高
於全體民眾,顯示原住民族女性相對於男性有較高比率擔任專技人員。
(參見表 4-6-5)
表4-6-5 歷年民意代表、主管及經理人員女男比
原住民族 全體民眾
年別
專技人員比率(%) 專技人員女男比 專技人員比率(%) 專技人員女男比
(A/B) (A/B)
女性(A) 男性(B) 女性(A) 男性(B)
106 年 18.02 10.11 1.78 15.33 15.09 1.02
107 年 17.41 9.99 1.74 15.59 14.86 1.05
108 年 19.30 11.15 1.73 15.86 14.56 1.09
109 年 20.06 11.93 1.68 15.61 14.97 1.04
註 1:全體民眾資料來源為 109 年主計總處人力資源調查。
註 2:本表專技人員之定義為從事工作職業代碼為專業人員或技術員及助理專業人員之合計。
241

