Page 135 - 原住民族文獻第11輯
P. 135
本期專題 2
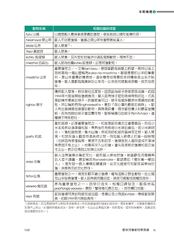
動物名稱 相關知識與慣習
fuzu 山豬 山豬是鄒人最具象徵意義的獵物,參見前段山豬形能學內容。
hieamoza 穿山甲 鄒人不刻意獵捕。獵捕之穿山甲常會販售給漢人。
10
istola 石虎 鄒人禁食 。
'itaci 黃鼠狼 鄒人禁食。
kuhku 狐狸類 鄒人禁食。另外若於狩獵途中遇狐狸類動物,視為不吉。
mea'hisi 白鼻心 鄒人認為牠屬kuhku狐狸類,卻是可獵動物。
重要獵物之一,又稱lam’ocu,意即喜歡在峭壁上俯望。楠梓仙溪上
游地區有一處山壁稱為kuba-no-moatx’nx,鄒語原意即山羊的集會
moatx’nx 山羊 所,是山羊重要的棲息地,這些棲息地需要技術與體能登山去才能
獵獲。鄒人喜歡有腐臭味的山羊肉。山羊皮可揉製成皮帽、皮衣及皮
件。
傳統鄒人禁食,特別是杜氏家族,因其認為猴子原是家族成員。約自
1960年代前後開始獵捕食用。鄒人認為猴子肥的時候特別好吃,尤其
是吃楠木果實的猴子,肉質肥美可口。猴子在鄒族觀念中是調皮的動
nghou 猴子 物,所以稱牠們為nghovava’hx,意即「在山溝內戲要的猴群」,鄒
人常比喻猴調皮搗蛋的動物,具負面評價。現今鄒族農人討厭臺灣彌
猴,因為成群的猴子會吃農作物。鄒族稱獨行的猴子為mituhaci,這
種猴子特別肥壯。
屬於鼠類,卻是重要獵物之一。松鼠是部份儀式之重要貢品,例如小
米收成祭必須準備松鼠,煮熟後作為祭祀小米神的貢品,在小米神眼
中,一隻松鼠就是一隻大山豬,祭祀用的松鼠肉屬神靈之物,鄒人禁
puktu 松鼠 食。松鼠在獵人觀念中是吉祥之物,例如獵人若停止打獵一段時間
(也許因為家裡有喪、夢見不吉利的事、獵場受別人詛咒造成不潔淨
等原因不能上山),他要再次入山打獵,會先在家附近獵捕松鼠之後
才上山,表示已得到土地神之允許。
鄒人並無獵捕水獺的文化。由於鄒人崇尚狩獵,對喜歡在河裡捕魚
的人並不讚賞,甚至稱其為snooknoko,鄒語意即「像水獺一樣的
snoo 水獺
人」,是形容一個人懶惰的嘲諷詞。從文化語彙可知鄒族其崇尚狩
獵、漁撈其次的文化特性。
重要獵物之一,常見於較平緩之獵場,極為溫馴之野生動物,比山豬
ta’cx 山羗
及山羊容易獵獲,鄒人認為其肉質好吃。其皮可揉製成皮帽或皮件。
原 為 重 要 獵 物 之 一 , 因 早 已 消 失 , 相 關 口 碑 缺 乏 。 鄒 族 地 名
veoveo 梅花鹿
pooftonga-veoveo,意即「擊殺梅花鹿之地」,即今觸口地區。
鄒族獵場可見的飛鼠包括白面、赤腹以及小飛鼠kutipa。傳統鄒族禁
voyx 飛鼠
食。約自1960年代開始食用。
(資料來源:浦忠勇2016年田野調查採錄整理。所列鄒族動物知識僅列與習俗、慣習相關者,而鄒族對獵物的
知識不止於此,如獵物的棲息狀況、食物、習性等,可以另以專題討論,限於篇幅,僅列部份資料,鳥類及魚
類知識慣習亦同。)
(135) 鄒族狩獵動物學芻議 27

