Page 169 - 109年原住民就業狀況調查度報告
P. 169
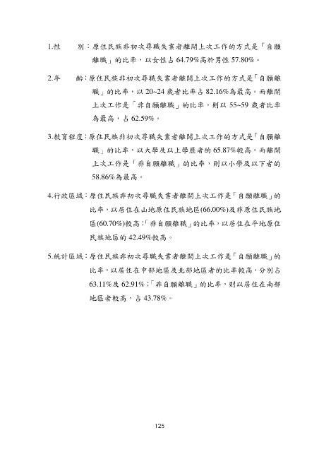
1.性 別:原住民族非初次尋職失業者離開上次工作的方式是「自願
離職」的比率,以女性占 64.79%高於男性 57.80%。
2.年 齡:原住民族非初次尋職失業者離開上次工作的方式是「自願離
職」的比率,以 20~24 歲者比率占 82.16%為最高。而離開
上次工作是「非自願離職」的比率,則以 55~59 歲者比率
為最高,占 62.59%。
3.教育程度:原住民族非初次尋職失業者離開上次工作的方式是「自願離
職」的比率,以大學及以上學歷者的 65.87%較高。而離開
上次工作是「非自願離職」的比率,則以小學及以下者的
58.86%為最高。
4.行政區域:原住民族非初次尋職失業者離開上次工作是「自願離職」的
比率,以居住在山地原住民族地區(66.00%)及非原住民族地
區(60.70%)較高;「非自願離職」的比率,以居住在平地原住
民族地區的 42.49%較高。
5.統計區域:原住民族非初次尋職失業者離開上次工作是「自願離職」的
比率,以居住在中部地區及北部地區者的比率較高,分別占
63.11%及 62.91%;「非自願離職」的比率,則以居住在南部
地區者較高,占 43.78%。
125

