Page 231 - 113年原住民就業狀況調查度報告
P. 231
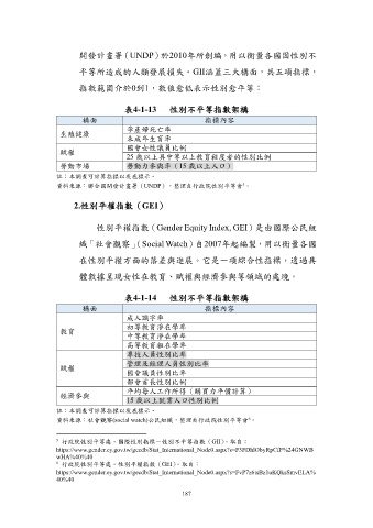
開發計畫署(UNDP) 於 2010年所創編,用以衡量各國因性別不
平等所造成的人類發展損失。GII涵蓋三大構面,共五項指標,
指數範圍介於0到1,數值愈低表示性別愈平等:
表4-1-13 性別不平等指數架構
構面 指標內容
孕產婦死亡率
生殖健康
未成年生育率
國會女性議員比例
賦權
25 歲以上具中等以上教育程度者的性別比例
勞動市場 勞動力參與率(15 歲以上人口)
註:本調查可計算指標以灰底標示。
5
資料來源:聯合國開發計畫署(UNDP),整理自行政院性別平等會 。
2.性別平權指數(GEI)
性別平權指數(Gender Equity Index, GEI)是由國際公民組
織「社會觀察」(Social Watch) 自 2007年起編製,用以衡量各國
在性別平權方面的落差與進展。它是一項綜合性指標,透過具
體數據呈現女性在教育、賦權與經濟參與等領域的處境。
表4-1-14 性別不平等指數架構
構面 指標內容
成人識字率
初等教育淨在學率
教育
中等教育淨在學率
高等教育粗在學率
專技人員性別比率
管理及經理人員性別比率
賦權
國會議員性別比率
部會首長性別比例
平均每人工作所得(購買力平價計算)
經濟參與
15 歲以上就業人口性別比例
註:本調查可計算指標以灰底標示。
資料來源:社會觀察(social watch)公民組織,整理自行政院性別平等會 。
6
5 行政院性別平等處。國際性別指標-性別不平等指數(GII)。取自:
https://www.gender.ey.gov.tw/gecdb/Stat_International_Node0.aspx?s=F3FDhlObyRpCfF%24GNWB
wHA%40%40
6 行政院性別平等處。性別平權指數(GEI)。取自:
https://www.gender.ey.gov.tw/gecdb/Stat_International_Node0.aspx?s=FvP7z6tsBz1uKQksSmvELA%
40%40
187

