Page 232 - 113年原住民就業狀況調查度報告
P. 232
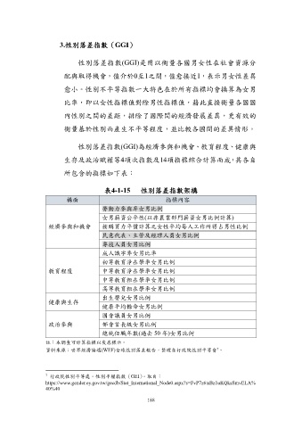
3.性別落差指數(GGI)
性別落差指數(GGI)是用以衡量各國男女性在社會資源分
配與取得機會,值介於0至1之間,值愈接近1,表示男女性差異
愈小。性別不平等指數一大特色在於所有指標均會換算為女男
比率,即以女性指標值對除男性指標值,藉此直接衡量各國國
內性別之間的差距,排除了國際間的經濟發展差異,更有效的
衡量基於性別而產生不平等程度,並比較各國間的差異情形。
性別落差指數(GGI)為經濟參與和機會、教育程度、健康與
生存及政治賦權等4項次指數及14項指標綜合計算而成,其各自
所包含的指標如下表:
表4-1-15 性別落差指數架構
構面 指標內容
勞動力參與率女男比例
女男薪資公平性(以非農業部門薪資女男比例計算)
經濟參與和機會 按購買力平價計算之女性平均每人工作所得占男性比例
民意代表、主管及經理人員女男比例
專技人員女男比例
成人識字率女男比率
初等教育淨在學率女男比例
教育程度 中等教育淨在學率女男比例
中等教育粗在學率女男比例
高等教育粗在學率女男比例
出生嬰兒女男比例
健康與生存
健康平均餘命女男比例
國會議員女男比例
政治參與 部會首長級女男比例
總統任職年數(過去 50 年)女男比例
註:本調查可計算指標以灰底標示。
7
資料來源:世界經濟論壇(WEF)全球性別落差報告,整理自行政院性別平等會 。
7 行政院性別平等處。性別平權指數(GEI)。取自:
https://www.gender.ey.gov.tw/gecdb/Stat_International_Node0.aspx?s=FvP7z6tsBz1uKQksSmvELA%
40%40
188

