Page 156 - 原住民族語言教學法工具書
P. 156
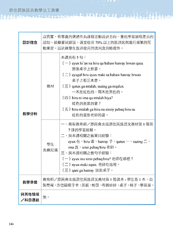
ࡡИ͏ૄႧԊኪجʈՈࣣ
˸ॆྼeϞจ່ٙ๖ஷЪމሙݺਗணࠇ˙Σdࠠൖኪ୦ཀପ̈ٙ
設計理念 ႩٝeོᎸྒྷ༊፹Ⴌeሙ܃Դ͜ 70% ˸ɪٙૄႧˢԷආБ᎖ᐿٙʝ
ਗᇖ୦d˸ᇖኪ͛ૄႧԴٙ͜ݴлܓၾၚᆽf
͉ሙϞ 5 ̩j
ɓ cyux ki’an na biru qu babaw hanray brwan qasa.
ԟੵࣲɿɪϞࣣf
ɚ cyugal biru cyux maki sa babaw hanray brwan.
ࣲɿɪϞɧ͉ࣣf
ҿ ɧ qutux ga mtalah, sazing ga mqalux.
ɓ͉݊ߎЍٙdՇ͉݊ලЍٙf
̬ biru ni ima qu mtalah hiya?
ߎЍٙ݊ምࣣٙk
ʞ biru mtalah ga biru na sinsiy pcbaq biru sa.
教學分析 ߎЍࣣٙ݊ϼࢪࣣٙf
ɓe ՈϞԃÿࡡ͏ึ̈وࡡИ͏ૄႧ˖ҿୋ 1 චୋ
7 ሙٙኪ୦᜕f
ɚe ၾ͉ሙᗫʘᔚఊ൚᜕j
cyux ίebiru ࣣehanray ɿequtux ɓesazing ɚe
ኪ͛
ima ምesinsi pcbaq biru ϼࢪf
௪ٝᗆ
ɧe ၾ͉ሙᗫʘᔚ̩ɿ᜕j
ɓcyux inu sinsi pcbaq biru? ϼࢪίࡳ༁k
ɚnyux maki sqani. ϼࢪίவ༁f
ɧqani ga hanray. வࣲ݊ɿf
ԃÿࡡ͏ึ̈وࡡИ͏ૄႧ˖ҿୋ 1 චሙ͉ - ኪ͛ 1 ͉eІ
教學準備
Ⴁᔊజe˙Зှіὁeලؐe४അe̺ਅ۹۹eࣲɿeಉɿeኪ୦ఊf
與其他領域
ೌf
/科目連結
144

