Page 223 - 原住民族文獻第14輯
P. 223
本期專題 2
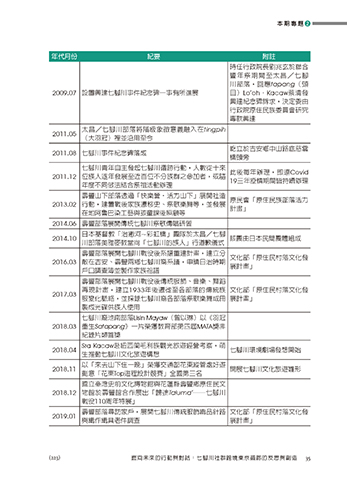
年代月份 紀要 附註
時任行政院長劉兆玄於聯合
豐年祭期間至太昌/七腳
川部落,回應tapang(頭
2009.07 設置興建七腳川事件紀念碑一事有所進展 目)Lo’oh.Kacaw蔡清發
興建紀念碑訴求,決定委由
行政院原住民族委員會研究
專款興建
太昌/七腳川部落將階級象徵意義融入在tingpih
2011.05
(大羽冠)裡並沿用至今
屹立於吉安鄉中山路底慈雲
2011.08 七腳川事件紀念碑落成
橋頭旁
七腳川青年自主發起七腳川循跡行動,人數從十來 此後每年辦理,即連Covid
2011.12 位族人逐年發展至近百位不分族群之參加者,或隨 19三年疫情期間皆持續辦理
年度不同做法結合祭祖活動辦理
壽豐山下部落透過「快樂營‧活力山下」展開社造
2013.02 行動,建置戰後家族遷移史、祭歌樂舞等,並發展 原民會「原住民族部落活力
計畫」
在地阿魯巴染工藝與孩童課後照顧等
2014.06 壽豐部落展開傳統七腳川祭歌傳唱研習
日本基督教「治癒河~彩虹橋」團隊於太昌/七腳
2014.10 該團由日本民間團體組成
川部落美雅麥教堂向「七腳川的族人」行道歉儀式
壽豐部落展開七腳川戰役後系譜重建計畫,建立分
2016.03 散在吉安、壽豐兩鄉七腳川裔系譜,申請日治時期 文化部「原住民村落文化發
展計畫」
戶口調查簿並製作家族祖譜
壽豐部落展開七腳川戰役後傳統服飾、音樂、舞蹈
再現計畫,建立1933年後遷徙至各部落的傳統族 文化部「原住民村落文化發
2017.03
服變化脈絡,並採錄七腳川裔各部落祭歌樂舞成冊 展計畫」
製成光碟供族人使用
七腳川裔池南部落Lisin Mayaw(曾以琳)以《羽冠
2018.03 重生Satapang》一片榮獲教育部第四屆MATA獎非
紀錄片類首獎
Sra Kacaw赴紐西蘭毛利族觀光旅遊經營考察,萌
2018.04 七腳川環境劇場發想開始
生推動七腳川文化旅遊構想
以「來去山下住一晚」榮獲交通部花東縱管處好遊
2018.11 開展七腳川文化旅遊雛形
創意「花東Top遊程設計競賽」全國第三名
國立臺灣史前文化博物館與花蓮縣壽豐鄉原住民文
2018.12 物館於壽豐館合作展出「歸途Taluma’──七腳川
戰役110周年特展」
壽豐部落尋訪家戶,展開七腳川傳統服飾織品針路 文化部「原住民村落文化發
2019.01
與織作織具老件調查 展計畫」
(223) 面向未來的行動與對話:七腳川社群跨境東京循跡的反思與創造 35

