Page 224 - 原住民族文獻第14輯
P. 224
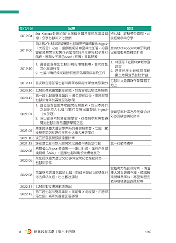
年代月份 紀要 附註
Sra Kacaw赴紐約第18屆聯合國原住民族常設論 將七腳川經驗帶至國際,此
2019.04
壇,分享七腳川文化復振 後經常參與分享
自太昌/七腳川部落展開七腳川男子傳統服飾tingpih
(大羽冠)之後,復振風氣延伸至其他部落,如壽 此為O’ol Kacaw向中研院提
2019.05
豐部落展開羽冠製作研習並於8月年祭授冠予青年 出部落服務獎補助計畫
階級、展開女子黑色lusid(族服)重製研習
1. 林務局「社區林業起步型
1. 壽豐部落推出七腳川戰役環境劇場,首次搭配
2019.10 文化旅遊行程 計畫
2. 七腳川傳統領域劃設啟動部落調查與劃設工作 2. 原住民族土地或部落範
圍土地調查及劃設計劃
七腳川人認真踩在都蘭國土
2019.11 首次聯合跨部落七腳川青年參與阿米斯音樂節演出
地上
2020.10 七腳川傳統領域劃設完成,於吉安鄉公所成果發表
第一屆七腳川雙年論談:過去現在以後,由跨部落
2020.12
七腳川青年於壽豐部落辦理
1. 國立臺灣歷史博物館常設展更新,於日本時代
之說明放入七腳川事件並展出重製的tingpih
2021.01 (大羽冠) 復育苧麻計畫為原民會公益
2. 溪口部落向相關部落學習,從復育苧麻與製線 彩券回饋金補助計畫
開始七腳川織布復振學習之路
原住民族重大歷史事件系列叢書發表會,七腳川戰
2021.02
役歷史同列於原住民族十大重大歷史事件
2021.10 溪口部落展開族譜建置計畫
2021.12 跨部落七腳川族人展開文化資產申請認定行動 此一行動持續中
原舞者以Phpah藝術聚──劇山計畫,進行戶外環
2022.05
境劇場「Afel」,回應七腳川戰役後續傷痕史
原住民族重大歷史文化事件空間紀念推動計畫──
2022.05
七腳川事件
包括帶方格印紋陶片、清治
花蓮縣考古博物館於七腳川的福吉段513地號進行 漢人婦女玻璃手鐲、燒熔玻
2022.06
考古探坑試掘,出土舊社遺物 璃與燻黑陶片,甚至有歷史
戰爭現場遺留的彈殼等
2022.11 七腳川戰役環境劇場演出
第二屆七腳川雙年論談:向前看 X 向後望,由跨部
2022.12
落七腳川青年於壽豐部落辦理
36 原住民族文獻 | 第六十四期 (224)

