Page 23 - 原住民族文獻第13輯
P. 23
本期專題 1
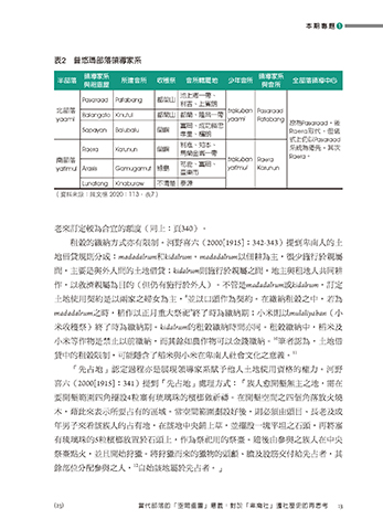
表2 普悠瑪部落領導家系
領導家系 領導家系
半部落 所建會所 收穫祭 會所轄屬地 少年會所 全部落領導中心
與祖靈屋 與會所
池上鄉一帶、
Pasaraad Patabang 都蘭山
利吉、上賓朗
北部落 Balangato Kinutul trakuban Pasaraad
yaami 都蘭山 都蘭、隆昌一帶 yaami Patabang
富岡、成功嶺忠 原為Pasaraad,後
Sapayan Balubalu 蘭嶼 Raera取代,但儀
孝里、檳朗
式上仍以Pasaraad
利嘉、知本、
Raera Karunun 蘭嶼 系統為優先,其次
馬蘭金崙一帶 Raera。
南部落 trakuban Raera
yatimul Arasis Gamugamut 綠島 初鹿、富岡、 yatimul Karunun
臺東市
Lunatang Kinaburaw 不清楚 泰源
(資料來源:陳文德 2020:113,表7)
老來訂定較為合宜的額度(同上:頁340)。
租穀的繳納方式亦有限制。河野喜六(2000[1915]:342-343)提到卑南人的土
地借貸規則分成:madadalrum和kidalrum。madadalrum以佃耕為主,很少施行於親屬
間,主要是與外人間的土地借貸;kidalrum則施行於親屬之間,地主與租地人共同耕
作,以救濟親屬為目的(但仍有施行於外人)。不管是madadalrum或kidalrum,訂定
8
土地使用契約是以兩家之婦女為主, 並以口頭作為契約。在繳納租穀之中,若為
9
madadalrum之時,稻作以正月重大祭祀 終了時為繳納期;小米則以mulaliyaban(小
米收穫祭)終了時為繳納期。kidalrum的租穀繳納時間亦同。租穀繳納中,稻米及
10
小米等作物是禁止以前繳納,而其餘如農作物可以金錢繳納。 筆者認為,土地借
貸中的租穀限制,可能隱含了稻米與小米在卑南人社會文化之意義。 11
「先占地」認定過程亦是展現領導家系賦予他人土地使用資格的權力。河野
喜六(2000[1915]:341)提到「先占地」處理方式:「族人愈開墾無主之地,需在
要開墾範圍四角擺設4粒塞有琉璃珠的檳榔做祈禱。在開墾空間之四個角落放火燒
木,藉此來表示所要占有的區域。當空間範圍劃設好後,則必須由頭目、長老及成
年男子來看該族人的占有地,在該地中央鋪上草,並擺設一塊平坦之石頭,再將塞
有琉璃珠的5粒檳榔放置於石頭上,作為祭祀用的祭臺。隨後由參與之族人在中央
祭臺點火,並且開始狩獵。將狩獵而來的獵物的頭顱、膽及股筋交付給先占者,其
12
餘部位分配參與之人, 自始該地屬於先占者。」
(23) 當代部落的「空間重置」意義:對於「卑南社」遷社歷史的再思考 13

