Page 153 - 原住民族文獻第13輯
P. 153
本期專題 3
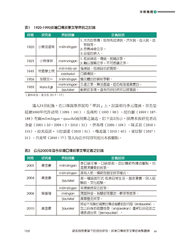
表1 1920-1990排灣口傳敘事文學界說之討論
時間 研究者 界說詞彙 定義說明
1. 太古的事蹟:如祖先起源說、洪水說、造人說、造
物說等。
1920 小島由道等 milimilingan
2. 靈異神奇之事。
3. 靈怪的神人。
1. 包括神話、傳說、民間故事。
1921 小林保祥 mirimiringan
2. 難以理解之事,不可思議之事。
mili-miliŋ-an 指神話、或神話中的寶物。
1941 帝國學士院
caotsəkəl 口碑傳說。
1956 佐藤文一 milimilingan 韻文體的吟誦敘事歌。
mirimiringan 久遠之事,無法查證,但仍相信是真實的。
1989 Hans Egli
tjautsiker 較新的事情,這些內容仍然可以被查證。
(資料來源:童信智 2017:17)
邁入21世紀後,在口傳敘事界說的「單詞」上,討論朝向多元發展。首先是
延續1990年代許功明(1991:141)、吳燕和(1993:90)、胡台麗(1999:187-
188)有關milimilingan、tjaucikel兩詞彙之論述。如下表2所示,排灣本族研究者高
金豪(2001:20,2004:2,2010:31)、曾基瑋(2006:104)、陳孟君(2010:
115)、拉夫琅斯‧卡拉雲漾(2010:51)、楊美蓮(2010:40)、童信智(2017:
21)、呂美琴(2019:77)等人均在不同時間提出本族觀點。
表2 公元2000年迄今排灣口傳敘事文學定義之討論
時間 研究者 界說詞彙 定義說明
是口語文學、口語藝術,並以情節為講述重點,也
2001 高金豪 milmilingan
是展演聲音的敘事。
milimilingan 具有人物、情節及固定敘事模式。
2004 高金豪 是一種語言形式-包含日常生活、歷史意義、別人經
tjautsikel
驗談、文化經驗。
milimilingan 非現實時空之故事。
2006 曾基瑋 milingan 現實時空,有關部落歷史、軼事等故事。
tjautsikel 真實歷史敘事。
將從不同身份背景的傳述者聽到的內容(kinitjaucikel),
2010 高金豪 tjaucikel 加上自身的經歷感受(siniljavakan)重新以自己的立
場表述出來(tjemaucikel)。
(153) 語言自覺意識下的自我研究:排灣口傳敘事文學的幾點觀察 49

