Page 154 - 原住民族文獻第13輯
P. 154
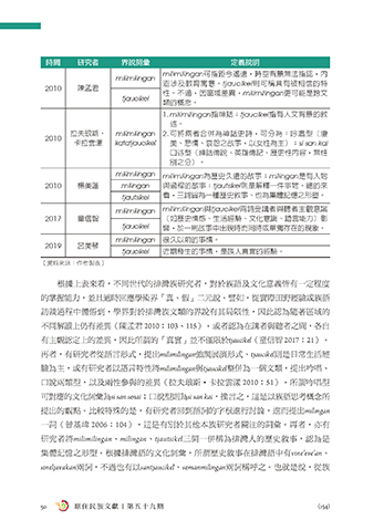
時間 研究者 界說詞彙 定義說明
milimilingan可指距今遙遠,時空背景無法指認,內
milimilingan
2010 陳孟君 涵涉及教育寓意。tjaucikel則可稱具有被相信的特
tjaucikel 性。不過,因區域差異,milimilingan更可能是跨文
類的概念。
1. milimilingan指神話;tjaucikel指有人文背景的敘
述。
拉夫琅斯‧ milimilingan 2. 可將兩者合併為神話史詩,可分為:吟唱型(淒
2010
卡拉雲漾 katatjaucikel 美、悲情、哀怨之故事,以女性為主);si san kai
口述型(神話傳說、英雄傳記、歷史性內容,無性
別之分)。
milimilingan milimilingan為歷史久遠的故事;milingan是有人物
2010 楊美蓮 milingan 與過程的故事;tjautsikel則是解釋一件事物。總的來
tjautsikel 看,三詞皆為一種歷史敘事、也為集體記憶之形塑。
milimilingan milimilingan與tjaucikel兩詞受講者與聽者主觀意識
2017 童信智 (如歷史情感、生活經驗、文化意識、語言能力)影
tjaucikel 響,於一則故事中出現時而同時或單獨存在的現象。
milimilingan 很久以前的事情。
2019 呂美琴
tjaucikel 近期發生的事情,是族人真實的經驗。
(資料來源:作者製表)
根據上表來看,不同世代的排灣族研究者,對於族語及文化意義皆有一定程度
的掌握能力,並且適時回應學術界「真、假」二元說。譬如,從實際田野經驗或族語
訪談過程中體悟到,學界對於排灣族文類的界說有其局限性,因此認為隨著區域的
不同解讀上仍有差異(陳孟君 2010:103、115)。或者認為在講者與聽者之間,各自
有主觀認定上的差異,因此所謂的「真實」並不僅限於tjaucikel(童信智 2017:21)。
再者,有研究者從語言形式,提出milimilingan強調展演形式、tjaucikel則是日常生活經
驗為主,或有研究者以語言特性將milimilingan與tjaucikel整併為一個文類,提出吟唱、
口說兩類型,以及兩性參與的差異(拉夫琅斯‧卡拉雲漾 2010:51)。所謂吟唱型
可對應的文化詞彙為si san senai;口說型則為si san kai,換言之,這是以族語思考概念所
提出的觀點。比較特殊的是,有研究者回到語詞的字根進行討論,進而提出milingan
一詞(曾基瑋 2006:104),這是有別於其他本族研究者關注的詞彙。再者,亦有
研究者將milimilingan、milingan、tjautsikel三詞一併稱為排灣人的歷史敘事,認為是
集體記憶之形塑。根據排灣語的文化詞彙,所謂歷史敘事在排灣語中有vine’eve’an、
sineljavakan兩詞,不過也有以santjaucikel、semanmilingan兩詞稱呼之。也就是說,從族
50 原 住 民 族 文 獻 | 第 五 十 九 期 (154)

