Page 61 - 原住民族文獻第11輯
P. 61
本期專題 3
圍裙pubetan,舉行第一次成年禮,兩人締結教父教子關係。青年進入成人會所之
後,必須擔任3年的勞役期身分miyabetan,在最後一年,由教父再為教子舉行第二
次成年禮。教母以臺灣澤蘭rakalraw編成草環,該草環具有特殊香氣,被喻為是新
生命的誕生,然後由教父帶著教子們跳著轉換身分的舞蹈,隨後換上亮麗的族服,
這個過程被稱為kitubangesaran(意思是「正在轉變成成人」)。成為bangesaran的男
子,具有結婚生子組織家庭的資格。組織家庭者,男性身分則為alabalabat;女性為
mikataguwin。到了老人階段,兩性則統稱為maidrang。男性老人具有類似組織性的團
體,並且握有部落重大的權力。例如,河野喜六(2000[1915]:357-360)提到「番
社會議」與「番社聯合會議」,在開會過程中,雖然部落頭目具備領導之權力,但
是在會議過程以及事務的決議上,必須透過部落耆老商議之後才能進行。這樣的現
象,似乎也顯示了老人在部落內部所扮演的重要決策者角色。
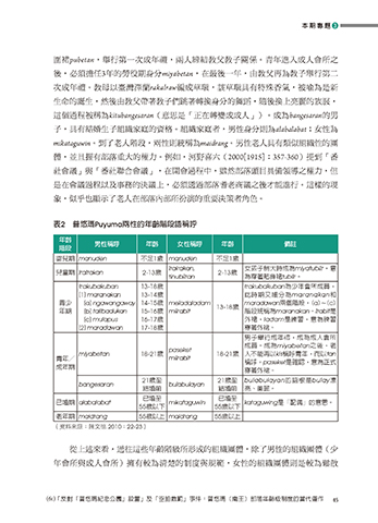
表2 普悠瑪Puyuma兩性的年齡階段語稱呼
年齡
階段 男性稱呼 年齡 女性稱呼 年齡 備註
嬰兒期 manuden 不足1歲 manuden 不足1歲
lralrakan, 女孩子稍大時成為miyatubilr,意
兒童期 lralrakan 2-13歲 2-13歲
tinubilran 為穿著貼身裙tubilr。
trakubakuban 13-18歲 trakubakuban為少年會所成員,
(1) maranakan 13-14歲 此時期又細分為maranakan和
青少 (a) ngawangaway 14-15歲 meladaladam 13-18歲 maradawan兩個階段,(a)~(c)
年期 (b) talibadukan 15-16歲 milrabit 階段統稱為maranakan。lrabit是
(c) mulapus 16-17歲 外裙,ladam是練習,意為練習
(2) maradawan 17-18歲 穿著外裙。
男子舉行成年禮,成為成人會所
成員。成為miyabetan之後,老
paseket
miyabetan 18-21歲 18-21歲 人不能再以kis稱呼青年,而以tan
青年╱ milrabit 稱呼。paseket是確認,意為正式
成年期
穿著外裙。
21歲至 21歲至 bulabulayan的語根是bulay漂
bangesaran bulabulayan
結婚前 結婚前 亮、美麗。
已婚至 已婚至
已婚期 alabalabat mikataguwin kataguwing是「配偶」的意思。
55歲以下 55歲以下
老年期 maidrang 55歲以上 maidrang 55歲以上
(資料來源:陳文德 2010:22-23)
從上述來看,過往這些年齡階級所形成的組織團體,除了男性的組織團體(少
年會所與成人會所)擁有較為清楚的制度與規範,女性的組織團體則是較為鬆散
(61) 「反對『普悠瑪紀念公園』設置」及「空拍裁罰」事件:普悠瑪(南王)部落年齡級制度的當代運作 45

