Page 62 - 原住民族文獻第11輯
P. 62
(小米除草幫團)。另一方面,透過這些資料也可以清楚看到,這些組織團體不僅
是具有親屬類型的組成(小米除草幫團),也有透過社會制度所建構而出的親屬關
係(教子與教父)。就此而言,筆者認為普悠瑪部落的年齡階級所強調的個人,是
透過清楚的年齡階級規範,透過個人的成長過程,將個人放置於不同的年齡階級階
段,並且透過在該階段的訓練來形塑符合該社會所符合的人的觀念。
V. 普悠瑪年齡組織的轉變與社會關係
整個普悠瑪部落的年齡組織轉變,從日治時期開始就有了很大的改變,在1913
年與1914年的日本人調查報告中,卑南社仍然保持6個成人會所(見表3),但是之
後就開始消失,最後剩下南北領導家系的成人會所、南北少年會所以及中央會所
(宋龍生 1965:120)。此外,會所的消失與改變又與國家制度下的教育體制有關
(宋龍生 2002)。
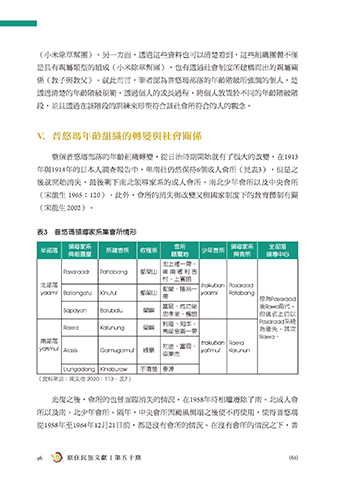
表3 普悠瑪領導家系集會所情形
領導家系 會所 領導家系 全部落
半部落 所建會所 收穫祭 少年會所
與祖靈屋 轄屬地 與會所 領導中心
池上鄉一帶、
Pasaraadr Patrabang 都蘭山 卑 南 鄉 利 吉
村、上賓朗
北部落 都蘭、隆昌一 trakuban Pasaraad
yaami Balrangatu Kinutul 都蘭山 yaami Patabang
帶 原為Pasaraad
富岡、成功嶺 後Raera取代,
Sapayan Balubalu 蘭嶼
忠孝里、檳朗 但儀式上仍以
利嘉、知本、 Pasaraad系統
Raera Kalunung 蘭嶼 為優先,其次
馬蘭金崙一帶
Raera。
南部落 trakuban Raera
yatimul Arasis Gamugamut 綠島 初鹿、富岡、 yatimul Karunun
臺東市
Lrungadang Kinaburaw 不清楚 泰源
(資料來源:陳文德 2020:113,表7)
光復之後,會所的也曾面臨消失的情況。在1958年時相繼廢除了南、北成人會
所以及南、北少年會所。隔年,中央會所因颱風倒塌之後便不再使用,使得普悠瑪
從1958年至1964年12月21日前,都是沒有會所的情況。在沒有會所的情況之下,普
46 原 住 民 族 文 獻 | 第 五 十 期 (62)

